公司概况资质荣誉企业文化公司介绍公司招聘加入我们产品介绍应用领域叶轮机械集成研发设计系统TurboTides产品介绍应用领域通用流体结构集成设计仿真优化系统OpTides产品介绍应用领域智能优化设计软件OASIS/OptiPro产品介绍应用领域疲劳裂纹分析软件CFTides产品介绍应用领域流体管网建模仿真优化一体化软件 FloTides产品介绍故障预测与健康管理(PHM)航天航空核电行业兵器行业船舶行业航空发动机与燃气轮机能源电力与动力机械网络课程技术培训会议动态市场动态资源中心公司动态行业动态新闻动态联系我们技术咨询
您好!欢迎光临太泽透平!
微信视频号
     资源下载
0551-63829920
登录      注册
新闻详情

线上交流会|太泽科技【疲劳裂纹扩展分析在工业中的应用】

作者:太泽小编

在工业中的应用


——————————

邀请函

疲劳裂纹扩展分析



时间:2023年12月27日

        周三   19:00- 20:20


形式:在线免费直播



01
背景


飞机结构的设计,必须在性能、安全、成本三者间取得平衡。自1903年莱特兄弟发明飞机后,伴随着重大的飞机失事教训,飞机结构设计观念也历经多次的修改。最早仅考虑材料静力强度;20世纪30年代后为采用线性疲劳观念的“安全寿命”,经过50年代的“彗星”客机和B-47坠毁后,改进为“破损安全”;到70年代,发生的波音707及F-111事件,则使得“损伤容限”成为现今的标准结构设计准则。

现实结构中,都会存在原始缺陷,这些缺陷有可能是材料本身存在的缺陷、疲劳损伤、环境损伤、意外损伤等。完全按照疲劳安全寿命设计的结果,不能完全保证其使用时不会产生裂纹。采用损伤容限的设计理念与分析方法可以提高关键结构的安全性。

为此,合肥市太泽透平技术有限公司举办疲劳裂纹扩展技术交流会。本期我们有幸请到了安徽积算信息科技有限公司——产品部经理潘东,将为大家从理论到工程应用讲授疲劳寿命和裂纹扩展分析。

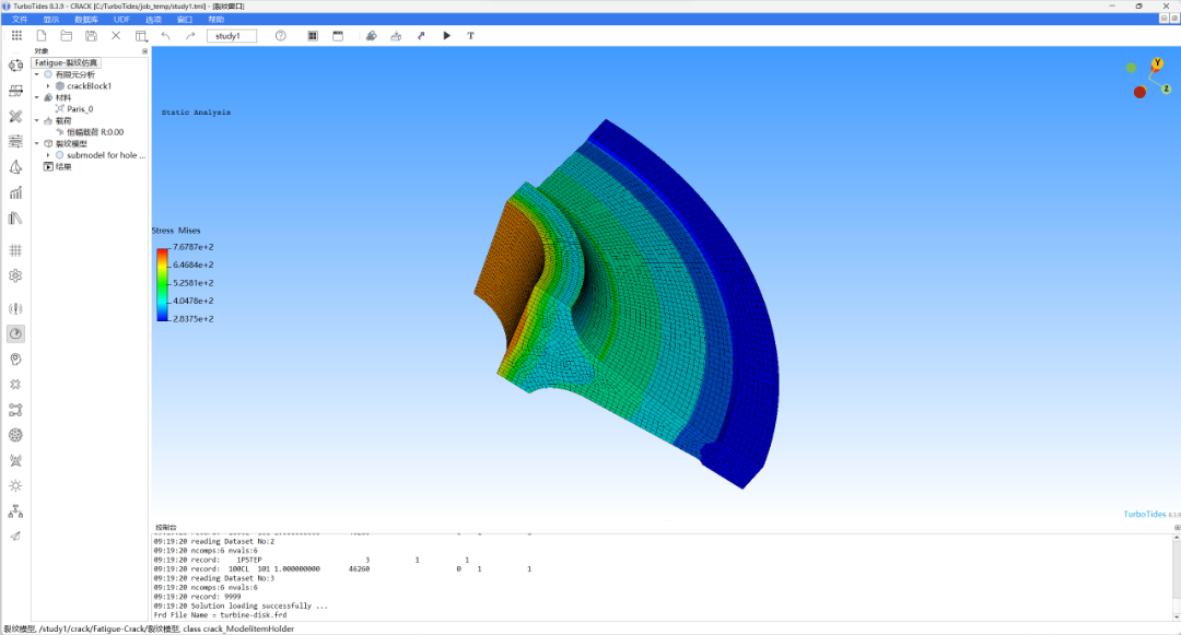
本期线上交流会将主要就损伤容限分析中最为核心的裂纹的疲劳扩展分析计算,及疲劳裂纹扩展分析的理论、应用及案例进行分享。让更多业界同仁了解和掌握其技术和研发思路,并与大家一道努力,推进我国工业软件研发及应用技术的发展。

1.1SeniorCrack裂纹分析软件介绍1.png






02
演讲内容


1.疲劳裂纹扩展理论


2.疲劳裂纹扩展在工程中的应用


3.应力强度因子求解与疲劳裂纹扩展寿命求解方法

4.疲劳裂纹扩展分析软件介绍及案例分享


1.1SeniorCrack裂纹分析软件介绍2.png

图片1.png


疲劳裂纹



03
会议信息



主讲人


潘东 产品部经理

安徽积算信息科技有限公司


主讲人介绍


潘东经理毕业于合肥工业大学固体力学专业,硕士学位;毕业后一直参与裂纹应力强度因子算法研究,从事疲劳裂纹相关项目,目前主要从事疲劳与裂纹扩展软件的工程应用于咨询工作,具有丰富的工程经验。




潘东 产品经理

潘东.jpg

会议入口


  如有任何疑问可联系如下:

  王女士: 13501835740(微信同号)



04
建立微信技术交流群宗旨


     太泽为所有感兴趣的专业技术人士提供在工业软件领域的设计方法、技术及经验,让更多业界同仁了解和掌握工业软件设计技术和研发思路,并与大家一道努力,推进我国工业软件设计研发及应用技术的发展,同时提供线上直播交流,问题答疑,相应资料下载等服务。

      快快加入我们吧!       

       






微信群



END



太泽科技
传承经典
创新未来


在工业中的应用


——————————

邀请函

疲劳裂纹扩展分析



时间:2023年12月27日

        周三   19:00- 20:20


形式:在线免费直播



01
背景


飞机结构的设计,必须在性能、安全、成本三者间取得平衡。自1903年莱特兄弟发明飞机后,伴随着重大的飞机失事教训,飞机结构设计观念也历经多次的修改。最早仅考虑材料静力强度;20世纪30年代后为采用线性疲劳观念的“安全寿命”,经过50年代的“彗星”客机和B-47坠毁后,改进为“破损安全”;到70年代,发生的波音707及F-111事件,则使得“损伤容限”成为现今的标准结构设计准则。

现实结构中,都会存在原始缺陷,这些缺陷有可能是材料本身存在的缺陷、疲劳损伤、环境损伤、意外损伤等。完全按照疲劳安全寿命设计的结果,不能完全保证其使用时不会产生裂纹。采用损伤容限的设计理念与分析方法可以提高关键结构的安全性。

为此,合肥市太泽透平技术有限公司举办疲劳裂纹扩展技术交流会。本期我们有幸请到了安徽积算信息科技有限公司——产品部经理潘东,将为大家从理论到工程应用讲授疲劳寿命和裂纹扩展分析。

本期线上交流会将主要就损伤容限分析中最为核心的裂纹的疲劳扩展分析计算,及疲劳裂纹扩展分析的理论、应用及案例进行分享。让更多业界同仁了解和掌握其技术和研发思路,并与大家一道努力,推进我国工业软件研发及应用技术的发展。

1.1SeniorCrack裂纹分析软件介绍1.png






02
演讲内容


1.疲劳裂纹扩展理论


2.疲劳裂纹扩展在工程中的应用


3.应力强度因子求解与疲劳裂纹扩展寿命求解方法

4.疲劳裂纹扩展分析软件介绍及案例分享


1.1SeniorCrack裂纹分析软件介绍2.png

图片1.png


疲劳裂纹



03
会议信息



主讲人


潘东 产品部经理

安徽积算信息科技有限公司


主讲人介绍


潘东经理毕业于合肥工业大学固体力学专业,硕士学位;毕业后一直参与裂纹应力强度因子算法研究,从事疲劳裂纹相关项目,目前主要从事疲劳与裂纹扩展软件的工程应用于咨询工作,具有丰富的工程经验。




潘东 产品经理

潘东.jpg

会议入口


  如有任何疑问可联系如下:

  王女士: 13501835740(微信同号)



04
建立微信技术交流群宗旨


     太泽为所有感兴趣的专业技术人士提供在工业软件领域的设计方法、技术及经验,让更多业界同仁了解和掌握工业软件设计技术和研发思路,并与大家一道努力,推进我国工业软件设计研发及应用技术的发展,同时提供线上直播交流,问题答疑,相应资料下载等服务。

      快快加入我们吧!       

       






微信群



END



太泽科技
传承经典
创新未来


在工业中的应用


——————————

邀请函

疲劳裂纹扩展分析



时间:2023年12月27日

        周三   19:00- 20:20


形式:在线免费直播



01
背景


飞机结构的设计,必须在性能、安全、成本三者间取得平衡。自1903年莱特兄弟发明飞机后,伴随着重大的飞机失事教训,飞机结构设计观念也历经多次的修改。最早仅考虑材料静力强度;20世纪30年代后为采用线性疲劳观念的“安全寿命”,经过50年代的“彗星”客机和B-47坠毁后,改进为“破损安全”;到70年代,发生的波音707及F-111事件,则使得“损伤容限”成为现今的标准结构设计准则。

现实结构中,都会存在原始缺陷,这些缺陷有可能是材料本身存在的缺陷、疲劳损伤、环境损伤、意外损伤等。完全按照疲劳安全寿命设计的结果,不能完全保证其使用时不会产生裂纹。采用损伤容限的设计理念与分析方法可以提高关键结构的安全性。

为此,合肥市太泽透平技术有限公司举办疲劳裂纹扩展技术交流会。本期我们有幸请到了安徽积算信息科技有限公司——产品部经理潘东,将为大家从理论到工程应用讲授疲劳寿命和裂纹扩展分析。

本期线上交流会将主要就损伤容限分析中最为核心的裂纹的疲劳扩展分析计算,及疲劳裂纹扩展分析的理论、应用及案例进行分享。让更多业界同仁了解和掌握其技术和研发思路,并与大家一道努力,推进我国工业软件研发及应用技术的发展。

1.1SeniorCrack裂纹分析软件介绍1.png






02
演讲内容


1.疲劳裂纹扩展理论


2.疲劳裂纹扩展在工程中的应用


3.应力强度因子求解与疲劳裂纹扩展寿命求解方法

4.疲劳裂纹扩展分析软件介绍及案例分享


1.1SeniorCrack裂纹分析软件介绍2.png

图片1.png


疲劳裂纹



03
会议信息



主讲人


潘东 产品部经理

安徽积算信息科技有限公司


主讲人介绍


潘东经理毕业于合肥工业大学固体力学专业,硕士学位;毕业后一直参与裂纹应力强度因子算法研究,从事疲劳裂纹相关项目,目前主要从事疲劳与裂纹扩展软件的工程应用于咨询工作,具有丰富的工程经验。




潘东 产品经理

潘东.jpg

会议入口


  如有任何疑问可联系如下:

  王女士: 13501835740(微信同号)



04
建立微信技术交流群宗旨


     太泽为所有感兴趣的专业技术人士提供在工业软件领域的设计方法、技术及经验,让更多业界同仁了解和掌握工业软件设计技术和研发思路,并与大家一道努力,推进我国工业软件设计研发及应用技术的发展,同时提供线上直播交流,问题答疑,相应资料下载等服务。

      快快加入我们吧!       

       






微信群



END



太泽科技
传承经典
创新未来


在工业中的应用


——————————

邀请函

疲劳裂纹扩展分析



时间:2023年12月27日

        周三   19:00- 20:20


形式:在线免费直播



01
背景


飞机结构的设计,必须在性能、安全、成本三者间取得平衡。自1903年莱特兄弟发明飞机后,伴随着重大的飞机失事教训,飞机结构设计观念也历经多次的修改。最早仅考虑材料静力强度;20世纪30年代后为采用线性疲劳观念的“安全寿命”,经过50年代的“彗星”客机和B-47坠毁后,改进为“破损安全”;到70年代,发生的波音707及F-111事件,则使得“损伤容限”成为现今的标准结构设计准则。

现实结构中,都会存在原始缺陷,这些缺陷有可能是材料本身存在的缺陷、疲劳损伤、环境损伤、意外损伤等。完全按照疲劳安全寿命设计的结果,不能完全保证其使用时不会产生裂纹。采用损伤容限的设计理念与分析方法可以提高关键结构的安全性。

为此,合肥市太泽透平技术有限公司举办疲劳裂纹扩展技术交流会。本期我们有幸请到了安徽积算信息科技有限公司——产品部经理潘东,将为大家从理论到工程应用讲授疲劳寿命和裂纹扩展分析。

本期线上交流会将主要就损伤容限分析中最为核心的裂纹的疲劳扩展分析计算,及疲劳裂纹扩展分析的理论、应用及案例进行分享。让更多业界同仁了解和掌握其技术和研发思路,并与大家一道努力,推进我国工业软件研发及应用技术的发展。

1.1SeniorCrack裂纹分析软件介绍1.png






02
演讲内容


1.疲劳裂纹扩展理论


2.疲劳裂纹扩展在工程中的应用


3.应力强度因子求解与疲劳裂纹扩展寿命求解方法

4.疲劳裂纹扩展分析软件介绍及案例分享


1.1SeniorCrack裂纹分析软件介绍2.png

图片1.png


疲劳裂纹



03
会议信息



主讲人


潘东 产品部经理

安徽积算信息科技有限公司


主讲人介绍


潘东经理毕业于合肥工业大学固体力学专业,硕士学位;毕业后一直参与裂纹应力强度因子算法研究,从事疲劳裂纹相关项目,目前主要从事疲劳与裂纹扩展软件的工程应用于咨询工作,具有丰富的工程经验。




潘东 产品经理

潘东.jpg

会议入口


  如有任何疑问可联系如下:

  王女士: 13501835740(微信同号)



04
建立微信技术交流群宗旨


     太泽为所有感兴趣的专业技术人士提供在工业软件领域的设计方法、技术及经验,让更多业界同仁了解和掌握工业软件设计技术和研发思路,并与大家一道努力,推进我国工业软件设计研发及应用技术的发展,同时提供线上直播交流,问题答疑,相应资料下载等服务。

      快快加入我们吧!       

       






微信群



END



太泽科技
传承经典
创新未来


 合肥市太泽透平技术有限公司版权所有,2016-2025